欢迎访问昊源化工官方网站!

企业文化

安全生产

首页 > 企业文化 > 安全生产

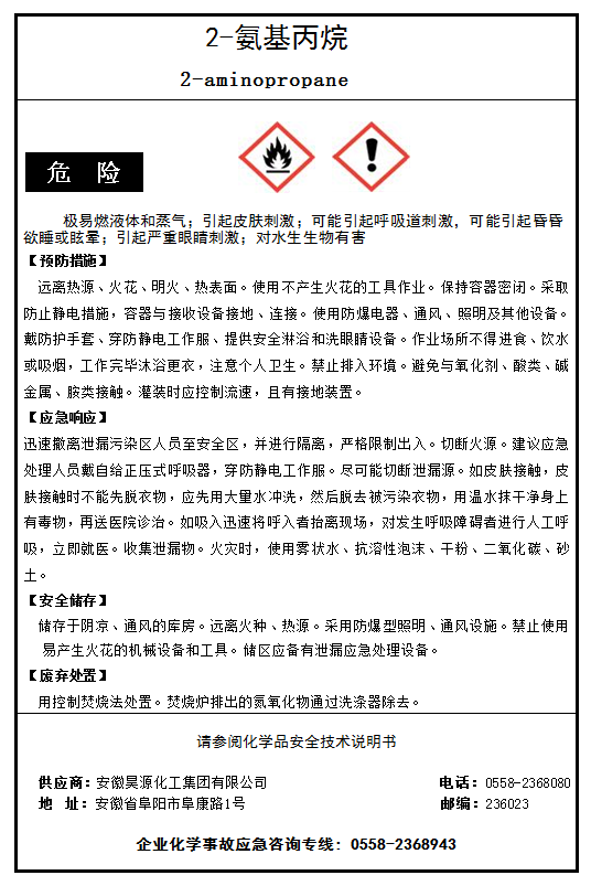
异丙胺安全技术说明书及标签
来源:安全科   发布时间:2019-05-03   阅读次数:14273次  

修订日期:2018-04-18                      SDS编号:AHHYJT-10

产品名称:异丙胺                          版本:2.0

第一部分  化学品及企业标识

化学品中文名:2-氨基丙烷

化学品英文名:2-aminopropane

企业名称:安徽昊源化工集团有限公司

企业地址:阜阳市阜康路1号

邮    编:  236023               传    真: 0558-2368686

联系电话:0558-2368080

电子邮件地址:haoyuanaqk@163.com

企业应急电话:0558-2368943

产品推荐及限制用途:用作溶剂、有机合成的中间体、乳化剂、表面活性剂、橡胶硫化促进剂,农药,医药,染料等。

第二部分   危险性概述

紧急情况概述:极易燃液体。

GHS危险性类别:根据化学品分类和标签规范系列标准GB3000-2013,该产品属于易易燃液体-1,皮肤腐蚀/刺激-2,特异性靶器官系统毒性一次接触-3,严重眼睛损伤/眼睛刺激性-2,对水环境的危害-急性3。

标签要素:

象形图:

警示词:危险

危险信息:极易燃液体和蒸气;引起皮肤刺激;可能引起呼吸道刺激,可能引起昏昏欲睡或眩晕;引起严重眼睛刺激;对水生生物有害。

防范说明:

【预防措施】远离热源、火花、明火、热表面。使用不产生火花的工具作业。保持容器密闭。采取防止静电措施,容器与接收设备接地、连接。使用防爆电器、通风、照明及其他设备。戴防护手套、穿防静电工作服、提供安全淋浴和洗眼睛设备。作业场所不得进食、饮水或吸烟,工作完毕沐浴更衣,注意个人卫生。禁止排入环境。避免与氧化剂、酸类、碱金属、胺类接触。灌装时应控制流速,且有接地装置。

【应急响应】迅速撤离泄漏污染区人员至安全区,并进行隔离,严格限制出入。切断火源。建议应急处理人员戴自给正压式呼吸器,穿防静电工作服。尽可能切断泄漏源。如皮肤接触,皮肤接触时不能先脱衣物,应先用大量水冲洗,然后脱去被污染衣物,用温水抹干净身上有毒物,再送医院诊治。如吸入迅速将呼入者抬离现场,对发生呼吸障碍者进行人工呼吸,立即就医。收集泄漏物。火灾时,使用雾状水、抗溶性泡沫、干粉、二氧化碳、砂土。

【安全储存】储存于阴凉、通风的库房。远离火种、热源。采用防爆型照明、通风设施。禁止使用易产生火花的机械设备和工具。储区应备有泄漏应急处理设备。

【废弃处置】用控制焚烧法处置。焚烧炉排出的氮氧化物通过洗涤器除去。

物理化学危险:极易燃液体和蒸气。其蒸气与空气混合能形成爆炸性混合物,与氧化剂能发生强烈反应,蒸气比空气重沿地面扩散并易积存在低洼处,遇火源会着火回燃,具有腐蚀性。

健康危害:对呼吸道有刺激性,吸入蒸气可引起肺水肿。蒸汽对眼睛有刺激性;液体可引起眼灼伤。皮肤接触可导致灼伤。口服引起恶心、呕吐、腹泻、腹痛、虚弱和虚脱。皮肤反复接触可引起变应性皮炎。

环境危害:对环境有严重危害,对空气、水环境和水源可造成污染。

第三部分   成分/组成信息

有害物成分 含量 CAS No.

异丙胺 ≥99.5% 108-18-9

第四部分   急救措施

急救:

皮肤接触:立即脱去污染的衣着,用流动清水冲洗15分钟。若有灼伤,就医治疗。对少量皮肤接触,避免将物质播散面积扩大。

眼睛接触:立即提起眼睑,用大量流动清水或生理盐水彻底冲洗至少15分钟。就医。

吸  入:迅速脱离现场至空气新鲜处,保持呼吸道通畅,如呼吸困难,给输氧。如呼吸停止,立即进行人工呼吸,就医。

食  入:误服者立即漱口,给饮牛奶或蛋清。就医。                                                                                                                                                                                                                

第五部分   消防措施

特别危险性:极易燃,其蒸气与空气可形成爆炸性混合物,遇明火、高热能引起燃烧爆炸。与氧化剂接触发生化学反应或引起燃烧。在火场中,受热的容器有爆炸危险。其蒸气比空气重,能在较低处扩散到相当远的地方,遇火源会着火回燃。

灭火方法和灭火剂:用抗溶性泡沫、二氧化碳、干粉、砂土。

灭火注意事项及措施:消防人员必须佩戴空气呼吸器、穿全身防火防毒服,在上风向灭火。尽可能将容器从火场移至空旷处。喷水保持火场容器冷却,直至灭火结束。用水灭火无效!

第六部分   泄漏应急处理

作业人员防护措施、防护装备和应急处置程序:迅速撤离泄漏污染区人员至安全区,并进行隔离,严格限制出入。切断火源。建议应急处理人员戴自给正压式呼吸器,穿防毒服。尽可能切断泄漏源。

环境保护措施:防止泄漏物进入水体、下水道、地下室活受限空间。

泄漏化学品的收容、清除方法及所使用的处置材料:小量泄漏:用砂土或其它不燃材料吸附或吸收。也可以用大量水冲洗,洗水稀释后放入废水系统。大量泄漏:构筑围堤或挖坑收容。喷雾状水或泡沫冷却和稀释蒸气、保护现场人员。用防爆泵转移至槽车或专用收集器内,回收或运至废物处理场所处置。

第七部分   操作处置与储存

操作注意事项:密闭操作,加强通风。操作人员必须经过专门培训,严格遵守操作规程。建议操作人员佩戴自吸过滤式防毒面具(半面罩),戴化学安全防护眼镜,穿防毒物渗透工作服,戴橡胶耐油手套。远离火种、热源,工作场所严禁吸烟。使用防爆型的通风系统和设备。防止静电积聚,搬运时要轻装轻卸,防止包装及容器损坏。配备相应品种和数量的消防器材及泄漏应急处理设备。倒空的容器可能残留有害物。

储存注意事项:储存于阴凉、通风的库房。远离火种、热源。库温不宜超过30℃。包装要求密封,不可与空气接触。应与氧化剂、酸类分开存放,切忌混储。采用防爆型照明、通风设施。禁止使用易产生火花的机械设备和工具。储区应备有泄漏应急处理设备和合适的收容材料。

第八部分   接触控制和个体防护

接触限值:中国MAC(mg/m3):未制定标准。前苏联MAC(mg/m3):5。

TLVTN:OSHA  5ppm,21mg/m3[皮]; ACGIH  5ppm,21mg/m3[皮]。

TLVWN:未制定标准。

生物限值:无资料。

监测方法:气相色谱法。

工程控制:生产过程密闭,加强通风。提供安全淋浴和洗眼设备。

吸系统防护:可能接触其蒸气时,应该佩戴过滤式防毒面具(半面罩)。紧急事态抢救或撤离时,应该佩戴氧气呼吸器、空气呼吸器。

眼睛防护:戴化学安全防护眼镜。

皮肤和身体防护:穿防毒物渗透工作服。

手防护:戴橡胶耐油手套。

其他防护:工作现场禁止吸烟、进食和饮水。工作完毕,淋浴更衣。实行就业前和定期的体检。

第九部分   理化特性

外观与性状:无色易挥发液体,有带鱼腥的氨臭。

pH值(指明浓度):  无资料 熔点/凝固点(℃): -101.2~-95

沸点、初沸点和沸程(℃): 33~34 引燃温度(℃): 402

相对蒸气密度(空气=1): 2.03 相对密度(水=1): 0.69

燃烧热(kJ/mol): -2345.5 饱和蒸气压(kPa): 77.27(25℃)

临界压力(MPa): 4.54 临界温度(℃): 198.6

闪点 (℃): -26 n-辛醇/水分配系数: 0.26

分解温度(℃): 无资料 爆炸上限[%(V/V)]: 12

爆炸下限[%(V/V)]:  2.3

易燃性:易燃。

溶解性:与水混溶,可混溶于乙醇、乙醚,易溶于丙酮,溶于苯、氯仿。

第十部分   稳定性和反应性

稳定性:在正常条件下稳定。

禁配物:酸类、酰基氯、酸酐、强氧化剂、二氧化碳

避免接触的条件:避免接触空气、光照。

危险反应:与氧化剂等接触发生剧烈化学反应甚至引起火灾爆炸。

危险分解产物:受热或燃烧产生一氧化碳、二氧化碳、氮氧化物。

第十一部分   毒理学信息

急性毒性:LD50:111mg/kg(大鼠经口);380mg/kg(兔经皮);LC50:4000ppm(大鼠吸入,4h)。

皮肤刺激或腐蚀:家兔经皮:345mg,中度刺激(开放性刺激试验)。

眼睛刺激或腐蚀:家兔经眼:50μg,重度刺激。

呼吸或皮肤过敏:无资料。

生殖细胞突变性:无资料。

致癌性:无资料。

生殖毒性:无资料。

特异性靶器官系统毒性——一次性接触:无资料。

特异性靶器官系统毒性——反复接触:无资料。

吸入危害:无资料。

第十二部分   生态学信息

生态毒性:EC50:91.5mg/L(48h)(水蚤)。

持久性和降解性:空气中,当羟基自由基浓度为5.00×105个/cm3时,降解半衰期为10h(理论)。

潜在的生物累积性:无资料。

迁移性:无资料。

第十三部分   废弃处置

废弃处置方法:

产  品:应首先考虑回收利用,然后可考虑按照国家和地方有关法规处置。建议在监督下进行焚烧处置。焚烧炉排出的氮氧化物通过洗涤器除去。

不洁的包装:把倒空的容器和包装归还厂商或按照国家和地方有关法规处置。

废弃注意事项:处置前应参阅国家和地方有关法规。

第十四部分   运输信息

联合国危险货物编号(UN号):1221

联合国运输名称:2-氨基丙烷

联合国危险性分类:3

包装类别:Ⅰ

包装标志:易燃液体。

包装方法:小开口钢桶;安瓿瓶外普通木箱;螺纹口玻璃瓶、铁盖压口玻璃瓶、塑料

瓶或金属桶(罐)外普通木箱。

海洋污染物(是/否):否。

运输注意事项:运输时运输车辆应配备相应品种和数量的消防器材及泄漏应急处理设备。夏季最好早晚运输。运输时所用的槽(罐)车应有接地链,槽内可设孔隔板以减少震荡产生静电。严禁与氧化剂、酸类、食用化学品等混装混运。运输途中应防曝晒、雨淋,防高温。中途停留时应远离火种、热源、高温区。装运该物品的车辆排气管必须配备阻火装置,禁止使用易产生火花的机械设备和工具装卸。公路运输时要按规定路线行驶,勿在居民区和人口稠密区停留。铁路运输时要禁止溜放。严禁用木船、水泥船散装运输。

第十五部分 法规信息

法规信息:下列法律法规和标准,对化学品的安全使用、储存、运输、装卸、分类和标志等方面均作了相应的规定:

《危险化学品安全管理条例》(国务院令第645号)2013年12月7日起施行;

“化学品分类和标签系列规范系列标准“(GB 30000-2013)。

《危险化学品目录(2015版)》2015年5月1日起施行:列入。

《危险货物品名表》(GB 12268-2012):列入。

第十六部分 其他信息

最新修订版日期:2018年04月18日

修改说明:本SDS按照《化学品安全技术说明书  内容和项目顺序》(GB/T16483-2008)标准编制;本SDS中化学品的GHS分类是企业根据“化学品分类和标签系列规范系列标准”(GB30000.2~GB30000.29)和“《国家安全监管总局办公厅关于印发危险化学品目录(2015版)实施指南(试行)的通知》(安监总厅管三〔2015〕80号)”进行的分类。

缩略语说明:

MAC:指工作地点、在一个工作日内、任何时间有毒化学物质均不应超过的浓度。

PC-TWA:指以时间为权数规定的8h工作日、40h工作周的平均容许接触浓度。

PC-STEL:指在遵守PC-TWA前提允许短时间(15min)接触的浓度。

TLV-C:瞬时亦不得超过的限值。是专门对某些物质如刺激性气体或以急性作用为主的物质规定的。

TLV-TWA:是指每日工作8小时或每周工作40小时的时间加权平均浓度,在此浓度下终身工作时间反复接触对几乎全部工人都不致产生不良效应。

TLV-STEL:是在保证遵守TLV-TWA的情况下,容许工人连续接触15min的最大浓度。此浓度在每个工作日中不得超过4次,且两次接触间隔至少60min。它是TLV-TWA的一个补充。

IARC:是指国际癌症研究所

RTECS:是指美国国家职业安全和健康研究所的化学物质毒性数据库

HSDB:是指美国国家医学图书馆的危险物质数据库

ACGIH:是指美国政府工业卫生学家会议

免责声明:本公司在本SDS中全面真实地提供了所有相关资料,但我们并不能保证其绝对的广泛性和精确性。本SDS只为那些受过适当专业训练并使用该产品的有关人员提供对该产品的安全预防资料。获取该SDS的个人使用者,在特殊的使用条件下,必须对本SDS的适用性作出独立的判断。在特殊的使用场合下,由于使用本SDS所导致的伤害,本公司将不负任何责任。



 

联系我们/CONTACT US

安徽省阜阳市颍东区东盛路233号    (点击查看地图)

0558-2368015    0558-2368080

haoyuan_cn@126.com

皖公网安备 34120002001531号

留言内容:
姓  名:
电  话:
邮  箱:
技术支持:昊源集团信息中心
返回顶部